最新发布
  • 4403套!福清安置房源摇号工作启动!

    小帮 4815阅读 11-21
  • 事关公积金!福州发布重要通知,11月17日起施行

    安冶老三 1771阅读
  • 1.43亿!福清音西这宗商住地块成功出让!

    安冶老三 6026阅读 11-18
  • 福清音西街道这宗商住地块,即将拍卖!

    不甘师傅 3140阅读 11-18
  • 权威数据!10月福州新房、二手房价格再迎一次双跌

    陈波123嗨 2249阅读 11-17
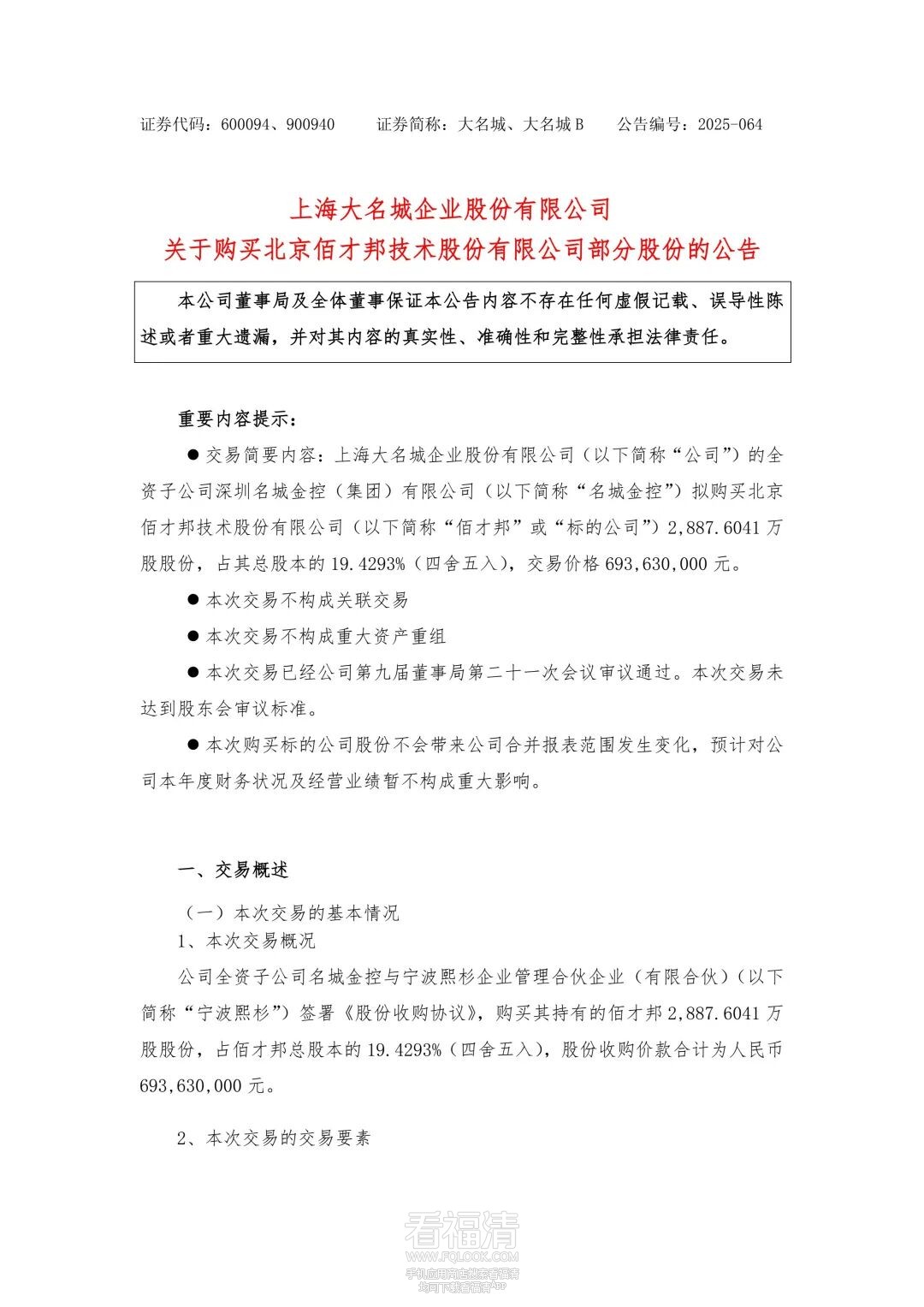
  • 一知名闽系房企转型,拟6.94亿元购入佰才邦约19.43%股权!

    陈波123嗨 3376阅读 11-14
  • 什么是第五代“全域场景力”?福清这个鼎奢人居给出了答案……

    正派 2474阅读 11-14
  • 福清这宗地块暂停出让

    陈波123嗨 3104阅读 11-13
    2图
  • 福清人居迭代升级:第四代住宅,“第五代享受”

    小帮 3198阅读 11-12
  • 21800元/㎡!10月福州房价再次大跌6.83%

    陈波123嗨 2809阅读 11-11